¡Ö¥¨¥ì¥¥¸¥ã¥Ã¥¯¡×No.18¤ÎÆÃÀßµ»ö¡Ö¥Ø¥Ã¥É¥Û¥ó¥¢¥ó¥×£Ù£Á£È£Á¤ÎÌ¥ÎϡפϾ׷âŪ¡Ê¤ª¤ª¤²¤µ¡©¡Ë¤Ç¤·¤¿¡£
¿¿¶õ´É¤Ï¹âÅ۵¤Ç¶îư¤¹¤ë¤â¤Î¡¦¡¦¡¦¤È»×¤¤¤³¤ó¤Ç¤¤¤¿¤Î¤Ç¡¢
ÅÅÃÓ¶îÆ°¤Ç¹â°µ¤òºî¤Ã¤Æ¤¨¤È¤»¤È¤é¤È»×¤¤¤¤äÆÉ¤ó¤Ç¤ß¤ë¤È¡¢¤Ê¤ó¤Èľή12V°ìȯ¤Çưºî¤Ç¤¤ë¤Ê¤ó¤Æ¡¦¡¦¡¦
º£²ó¤Ï¡¢¤³¤Îµ»ö¤ò»²¹Í¤Ë¤·¤Ä¤Ä¡¢¸ß´¹ÉôÉʤò³èÍѤ·¤ÆÀ½ºî¤·¤Æ¤ß¤Þ¤·¤¿¡£

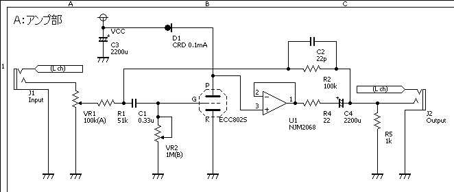
¤È¤¤¤¦¤ï¤±¤Ç¡¢²óÏ©¿Þ¤Ç¤¹¡£

¥¢¥ó¥×Éô¤Î¿ÞÌ̤ÏÊÒ¥Á¥ã¥Í¥ë¤Î¤ß¤Ç¤¹¡£L ch¦¤â˺¤ì¤º¤Ëºî¤Ã¤Æ¤¯¤À¤µ¤¤¡£
´ðËÜŪ¤Ë¤Ïµ»öÄ̤ê¤Î²óÏ©¤Ç¤¹¤¬¡¢Æþ¼êÀ¤ä¼ñ¸þ¤Ë¤è¤êÉôÉʤò¾¯¤·ÊѤ¨¤Æ¤¤¤Þ¤¹¡£
| ÉôÉÊ̾ | ¸µ | Êѹ¹¸å | ÊäÂÀâÌÀ |
| ¿¿¶õ´É | 6N23P | ECC802S | ¤³¤ì¤·¤«¼ê¤ËÆþ¤é¤Ê¤«¤Ã¤¿¡¦¡¦¡¦ 12AU7¸ß´¹¤Ç¤¹ |
| £Ï£Ð¥¢¥ó¥× | NJM4560 | NJM2068 | ¼«Ê¬¤Î¼ñÌ£¤Ç¤¹^^ |
| ÅŲò¥³¥ó¥Ç¥ó¥µ | Åì¿®¹©¶È ¥ª¡¼¥Ç¥£¥ªÍÑ | ¥Ë¥Á¥³¥ó HN(ĶÄ㥤¥ó¥Ô¡¼¥À¥ó¥¹) | ¤¿¤Þ¤¿¤Þ¹ØÆþ¤Ç¤¤¿¡¦¡¦¡¦ |
ÆþÎϦ¤Î¥³¥ó¥Ç¥ó¥µ¤Ï¡¢¥Õ¥£¥ë¥à¥³¥ó¥Ç¥ó¥µ¤ò»ÈÍѤ·¤Æ¤¤¤Þ¤¹¡£
¥Þ¥¤¥é¥³¥ó¥Ç¥ó¥µ¤Ç¤â£Ï£Ë¤Ç¤¹¡£
¡Ê¥»¥é¥ß¥Ã¥¯¥³¥ó¥Ç¥ó¥µ¤Ï¥ª¡¼¥Ç¥£¥ª¤Î¿®¹æ¥é¥¤¥ó¤Ë¤ÏŬ¤µ¤Ê¤¤¤È¸À¤ï¤ì¤Þ¤¹¤Î¤Ç¡¢¤³¤Á¤é¤òºÎÍÑ¡Ë
ÆþÎÏ¥²¥¤¥óÄ´À°ÍѤÎVR1¤Ë¤Ï¡¢£Á¥«¡¼¥Ö¥¿¥¤¥×¤Î¥Ü¥ê¥å¡¼¥à¤ò»ÈÍѤ·¤Æ¤¯¤À¤µ¤¤¡£
º£²ó¤Ï£Ì£Ò¤Î²»Î̤òϢư¤µ¤»¤ë¤¿¤á¡¢ÆóÏ¢¥Ü¥ê¥å¡¼¥à¤òºÎÍѤ·¤Þ¤·¤¿¤¬¡¢
º¸±¦¤Î²»Î̥Хé¥ó¥¹Ä´À°¤âÊ»¤»¤Æ¹Ô¤¤¤¿¤¤¾ì¹ç¤Ï¡¢Ã±ÆÈ¤Î¥Ü¥ê¥å¡¼¥à¤òÁª¤ó¤Ç¤¯¤À¤µ¤¤¡£
¥³¥ó¥Ñ¥¯¥È¤Ê¥¢¥ó¥×¤Ë»Å¾å¤²¤ë¤¿¤á¡¢
DC12VÅŸ»¤Ï¡¢¥¹¥¤¥Ã¥Á¥ó¥°¼°¤Î£Á£Ã¥¢¥À¥×¥¿¤ò»ÈÍѤ·¤Æ¤¤¤Þ¤¹¡£
¥Î¥¤¥º¤Ïµ¤¤Ë¤Ê¤é¤Ê¤¤¤È»×¤¤¤Þ¤¹¡£
![]() | º¸¤¬ÆþÎϦ¡¢±¦Â¦¤¬½ÐÎϦ¤Ç¤¹¡£ ¥±¡¼¥¹ÁȤ߹þ¤ß¸å¤Î¹â¤µÀ©Ì󤬤¢¤ë¤¿¤á¡¢ ¥³¥ó¥Ç¥ó¥µ¤Ï¿²¤«¤»¤Æ¤¤¤Þ¤¹ |
![]() | ¤¤¤Ä¤âÄ̤ꡢ¶ËÎÏÊ¿ÌÌÇÛÀþ¤Ë¤³¤À¤ï¤Ã¤Æ¤Þ¤¹¡£ |
³Æ¡¹¤Î´ðÈĤȡ¢¥¹¥¤¥Ã¥Á¡¢£Ì£Å£Ä¡¢ÊüÇ®´ï¡¢¤½¤·¤Æ¿¿¶õ´É¥½¥±¥Ã¥È¤òÇÛÀþ¤·¤Þ¤¹¡£
¿¿¶õ´É¤ò»È¤Ã¤¿²óÏ©¤ÎÇÛÀþ¤Ç¤Ï¡¢ÇÛÀþ¤Ë»È¤¦¿§¤Î¥ë¡¼¥ë¤¬¤¢¤ë¤è¤¦¤Ç¤¹¡£²¼µ¤Îɽ¤ò»²¹Í¤Ë¤·¤Æ¤¯¤À¤µ¤¤¡£
| ü»Ò̾ | ÇÛÀþ¿§ |
| ¥×¥ì¡¼¥È | ÀÖ |
| ¥°¥ê¥Ã¥É | ²« |
| ¥«¥½¡¼¥É | ÎÐ |
| ¥Ò¡¼¥¿ | ÀÄ |
¿¿¶õ´É¤ò¥½¥±¥Ã¥È¤Ëº¹¤·¹þ¤Þ¤Ê¤¤¾õÂ֤ǡ¢DC12£Ö¤òµëÅŤ·¤Þ¤¹¡£
ÅŸ»Éô¤Î¥Ò¡¼¥¿ÅŸ»½ÐÎϤ˥ƥ¹¥¿¡¼¤òÅö¤Æ¤Æ¡¢½ÐÎÏü»Ò´ÖÅ۵¤¬6.3V¤Ë¤Ê¤ë¤è¤¦¤Ë¡¢VR1¤òÄ´À°¤·¤Þ¤¹¡£
°ìöÅŸ»¤òÀڤꡢ¿¿¶õ´É¤ò¥½¥±¥Ã¥È¤Ëº¹¤·¹þ¤ß¤Þ¤¹¡£
ÅŸ»¤òÆþ¤ì¤ë¤È¡¢£±Ê¬¤¯¤é¤¤¤Ç¿¿¶õ´É¤Îưºî¤¬°ÂÄꤷ¤Þ¤¹¡£
ECC802S¤Ï¡¢¤Ñ¤Ã¤È¸« ¥Ò¡¼¥¿¤¬ÀÖ¡¹¤È¸÷¤ë¤³¤È¤Ï¤¢¤ê¤Þ¤»¤ó¡£
¤µ¤é¤Ë¤Û¤È¤ó¤ÉȯǮ¤¬¤¢¤ê¤Þ¤»¤ó¡£
ÅŸ»Éô¤Î5.6¦¸3WÄñ¹³¤¬¾¯¤·ÃȤ«¤¯¤Ê¤ëÄøÅ٤Ǥ¹¤Î¤Ç¡¢¤½¤Á¤é¤ò¤µ¤ï¤Ã¤ÆÄÌÅŤò³Îǧ¤·¤Þ¤¹¡£
ŬÅö¤Ê²õ¤·¤Æ¤âÎɤ¤²»³Ú¥×¥ì¡¼¥ä¤òÆþÎϦ¤ËÀܳ¡¢Å¬Åö¤Ê²õ¤·¤Æ¤âÎɤ¤¥Ø¥Ã¥É¥Û¥ó¤ò½ÐÎϦ¤ËÀܳ¤·¤Þ¤¹¡£
¡ÊÊݸ±¤Ç¤¹¡¦¡¦¡¦¥Ø¥Ã¥É¥Û¥ó¤Ï¡¢¼ª¤ËÆþ¤ì¤Ê¤¤Êý¤¬¤è¤¤¤È»×¤¤¤Þ¤¹¡£µÞ¤ËÂç²»Î̤ǺÆÀ¸¤·¤¿¤éÂçÊѤǤ¹¤Î¤Ç¡¦¡¦¡¦¡Ë
VR1¤òÄñ¹³ÃͺǾ®¡Ê°ìÈÖ²»Î̤¬Â礤¯¤Ê¤ë°ÌÃ֡ˤˤ·¤Æ¤«¤é¥×¥ì¡¼¥ä¤òºÆÀ¸¤·¤Þ¤¹¡£
VR2¤òÄñ¹³ÃͺÇÂç¤ÎÊý¸þ¤Ë²ó¤·¤Æ¤¤¤¯¤È¡¢Á´¤¯²»¤¬Ê¹¤³¤¨¤Ê¤¤¾õÂÖ¤«¤éµÞ¤Ë¤Ò¤º¤ó¤À²»¢ª¤Ò¤º¤ß¤Î¤Ê¤¤åºÎï¤Ê²»¤¬ºÆÀ¸¤µ¤ì¤Þ¤¹¡£
¤Û¤Ü1M¦¸ÉÕ¶á¤Ë¡¢ºÇÎɤΥݥ¤¥ó¥È¤¬°ì½Ö¤À¤±¤¢¤ê¤Þ¤¹¤Î¤Ç¡¢Å¬Åö¤Ë²ó¤·¤Ê¤¬¤éõ¤·¤Æ¤¯¤À¤µ¤¤¡£
ºÇÎɤΥݥ¤¥ó¥È¤Ç¤â¡¢¤ï¤º¤«¤Ë²»Î̤ÎÂç¾®¤¬ÊѤï¤ê¤Þ¤¹¡£
º¸±¦¤Î²»Î̥Хé¥ó¥¹¤Ï¡¢¤³¤³¤Ç¤ÎÈùÄ´À°¤¬´Ø¤ï¤Ã¤Æ¤¤Þ¤¹¤Î¤Ç¡¢
¥Ø¥Ã¥É¥Û¥ó¤òξ¼ª¤Çʹ¤±¤ë¤è¤¦VR1¤òÄ´À°¤·¡¢
²»³Ú¤òݤ¤Ê¤¬¤éVR2¤Çº¸±¦¤Î¥Ð¥é¥ó¥¹¤òÈùÄ´À°¤·¤Æ¤¯¤À¤µ¤¤¡£
¾¤Î¥µ¥¤¥È¤µ¤ó¤Ç¤Ï¡¢¿®¹æ¤ÎÀ¸ÇÈ·Á¤Î¾Ò²ð¤Ï¾¯¤Ê¤¤¤è¤¦¤Ç¤¹¤Î¤Ç¡¢¤³¤³¤Ç¤ÏVR2¤ÎÄ´À°¤Ç¡¢
¤É¤Î¤è¤¦¤ËÇÈ·Á¤¬ÊѤï¤ë¤«¤ò¥ª¥·¥í¥¹¥³¡¼¥×¤Ç´Ñ¬¤·¤Æ¤ß¤Þ¤·¤¿¡£
²«¿§¡§ÆþÎÏ¿®¹æ¡¢»ç¿§¡§¥Ø¥Ã¥É¥Û¥ó¥¸¥ã¥Ã¥¯¤Î½ÐÎÏ¿®¹æ
VR2¤òŬÅö¤Ë²ó¤·¤Æ¤¤¤ë¤È¡¢(1)¤Î¾õÂÖ¤¬¸«¤Ä¤«¤ê¤Þ¤¹¡£
ÇÈ·Á¤Î¾åÉô¤¬¥¯¥ê¥Ã¥×¤·¤Æ¤¤¤Þ¤¹¤¬¡¢VR2¤ò²ó¤·¤Æ¤¤¤¯¤È¡¢½ù¡¹¤Ë¥¯¥ê¥Ã¥×¤ÎÉôʬ¤¬Ìµ¤¯¤Ê¤ê¤Þ¤¹¡£
°ì½Ö¤À¤±¥¯¥ê¥Ã¥×¤¬¾Ã¤¨¤¿¾õÂÖ(2)¤Ë¤Ê¤ê¤Þ¤¹¤¬¡¢¤¹¤°¤Ë(3)¤Î¾õÂ֡ʸµÇÈ·Á¤òÊݤÁ¤Ä¤Ä¤â¡¢¿¶Éý¤¬¾®¤µ¤¯¤Ê¤Ã¤Æ¤¤¤¯¡Ë¤ò°ì½Ö¤ÇÄ̤ê±Û¤·¡¢ÇÈ·Á¤¬Ê¿¤é¤Ë¤Ê¤ê¤Þ¤¹¡£
½¾¤Ã¤Æ¡¢¤¦¤Þ¤¯(2)¤ÎÎΰè¤ò¸«¤Ä¤±¤ë¤³¤È¤¬¡¢Ä´À°¤Î¥Ý¥¤¥ó¥È¤Ë¤Ê¤ê¤Þ¤¹¡£
¥ª¥·¥í¥¹¥³¡¼¥×¤ò»È¤¦¤ÈÌܤǸ«¤ÆÍưפËʬ¤«¤ë¤Î¤Ç¤¹¤¬¡¢
¬Äê´ï¤Î¤Ê¤¤¾õÂÖ¤ÇÄ´À°¤¹¤ë¤È¤Ê¤ë¤È¡¢²»³Ú¤òľÀÜʹ¤¤Ê¤¬¤é¡¢
²»¤Î¤Ò¤º¤ß¤Î´¶¿¨¤òȽÃǤ·¤Æ¡¢Ä´À°ÅÀ¤òõ¤¹¤³¤È¤Ë¤Ê¤ê¤Þ¤¹¡£
¼ª¤ÏÈæ³ÓŪ´¶ÅÙ¤ÎÎɤ¤Éôʬ¤È¤¤¤ï¤ì¤Þ¤¹¤Î¤Ç¡¢
¤³¤Î¤¯¤é¤¤¤Ç¤¢¤ì¤Ð¡¢¼ª¤òÍê¤ê¤ËÄ´À°¤¹¤ë¤³¤È¤¬½ÐÍè¤Þ¤¹¡£
¥±¡¼¥¹¤Ï¡¢¥¿¥«¥Á¤Î¡ÖYM-130¡×¤ò»ÈÍѤ·¤Æ¤¤¤Þ¤¹¡£
¿¿¶õ´É¤ÎÊݸî¤Î¤¿¤á¡¢¥Á¥å¡¼¥Ö¥×¥í¥Æ¥¯¥¿¤òºî¤ê¤Þ¤¹¡£¡Ê¤³¤ì¤Ë±Æ¶Á¤µ¤ì¡¢¿¿»÷¤·¤Æ¤ß¤Þ¤·¤¿£÷¡Ë
¥¢¥ë¥ßÀ½¤Î¥Ñ¥ó¥Á¥ó¥°¥á¥¿¥ë¤ò»ÈÍѤ·¤Þ¤¹¡£
¶Ê¤²²Ã¹©¤Ç¤Ï¡¢¥¨¥ó¥¸¥Ë¥¢¤Î¥Ý¥±¥Ã¥È¥Ù¥ó¥À¡¼¤ò»ÈÍѤ·¤Æ¤¤¤Þ¤¹¡£

10ǯ½©¤ËÀ½ºî¤·¡¢´û¤Ë£±Ç¯°Ê¾å»ÈÍѤ·¤Æ¤¤¤Þ¤¹¤¬¡¢ÆÃ¤ËÌäÂê¤Ê¤¯Æ°ºî¤·¤Æ¤¤¤Þ¤¹¡£
¥ª¥Ú¥¢¥ó¥×¤ÏNJM4580¤ò»ÈÍѤ·¤Æ¤¤¤Þ¤·¤¿¤¬¡¢¹¥¤ß¤Î´Ø·¸¤Ç¸å¤Ë NJM2068 ¤Ë¸ò´¹¤·¤Æ¤¤¤Þ¤¹¡£
Àè¤Ë½ñ¤¤¤¿¤è¤¦¤Ë¡¢ECC802S¤ÏȯǮ¤â¸÷¤â¾¯¤Ê¤¯¡É¼«¸Ê¼çÄ¥¡É¤¬¤¢¤Þ¤ê¤Ê¤¤°õ¾Ý¤Ç¤¹¤¬¡¢
Ť¯»È¤Ã¤Æ¤ë¤È¸÷¤âÇ®¤â˰¤¤Æ¤¤Þ¤¹¤Î¤Ç£÷¡¢
Ť¯»È¤¦YAHA¥¢¥ó¥×¤Ë¤Ï¤¦¤Ã¤Æ¤Ä¤±¤«¤È»×¤¤¤Þ¤¹¡£
¡Ê11ǯ½©¤Ëºî¤Ã¤¿2¹æµ¡¤Ï6N2¤È¤¤¤¦¸ß´¹¤Î¿¿¶õ´É¤ò»È¤Ã¤Æ¤Þ¤¹¤¬¡¢
¤³¤Á¤é¤Ï¸÷¤ë¤·Ç®¤¤¤·¤ÇºÇ¶á¤Ï»È¤Ã¤Æ¤Ê¤«¤Ã¤¿¤ê¡¦¡¦¡¦¡Ë

11ǯ½©¤Ëºî¤Ã¤¿2¹æµ¡¤Ç¤¹¡£
·ÈÂÓ¥ª¡¼¥Ç¥£¥ª¥×¥ì¡¼¥ä¤È¤ÎÁȤ߹ç¤ï¤»¤ò°Õ¼±¤·¡¢ÀµÌ̾妤˥ץ졼¥ä¥¹¥¿¥ó¥É¤òÀߤ±¤Æ¤¤¤Þ¤¹¡£
¿¿¶õ´É¤Ï¡¢6N2¤ò»ÈÍѤ·¤Æ¤¤¤Þ¤¹¡£
²»¼Á²þÁ±¤Î¥Í¥¿¤È¤·¤Æ¡¢¥×¥ì¡¼¥ÈÄñ¹³R3¤ò¡¢ÄêÅÅή¥À¥¤¥ª¡¼¥ÉCRD¤Ë¸ò´¹¤¹¤ë¤È¤¤¤¦¾ðÊó¤òÆþ¼ê¤·¤Þ¤·¤¿¡£
Áᮥȥ饤¡£

CRD¤Ï0.1mA»ÅÍͤò¹ØÆþ¤·¤Æ¤¯¤À¤µ¤¤¡£¡Ê¤¤¤¤Ä¤±¤Î¥Ñ¡¼¥Ä²°¤µ¤ó¤ÇÆþ¼ê¡£¥Þ¥ë¥Ä¤È¤«¤Ç¤âÇä¤Ã¤Æ¤Þ¤¹¡Ë
±½¡Ê¡©¡Ë¤³¤ÎÅÅή¥¯¥é¥¹¤Ï¡¢ÆÃÀ¤Î¤Ð¤é¤Ä¤¤¬Â礤¤¤È¤Î¤³¤È¤Ç¡¢½ÐÍè¤ì¤Ð¤Þ¤È¤Þ¤Ã¤¿Î̤ò¹ØÆþ¤·¤ÆÁªÊ̤¹¤ë¤Î¤¬Ë¾¤Þ¤·¤¤¤Ç¤¹¤¬¡¢
¤½¤³¤Þ¤Ç¤Î;ÎϤϤʤ¤¤Î¤Ç¡¢¥¹¥Æ¥ì¥ª£²¸Äʬ¤À¤±¹ØÆþ¤·¤Þ¤·¤¿¡£
Äñ¹³¤È£Ã£Ò£Ä¤Îʹ¤Èæ¤Ù¤Î¤¿¤á¡¢¸ò´¹¤Ç¤¤ë¤è¤¦¤Ë²¼µ¤Î¤è¤¦¤Ë²þ¤¤·¤Þ¤·¤¿¡£
![]() | 1Îó¤Î¥Ô¥ó¥Ø¥Ã¥À¡Ê¥ª¥¹¡Ë¤ò4¥Ô¥óʬ»È¤¤¤Þ¤¹¡£ ¥Ô¥ó¤Ïξü¤À¤±»Ä¤·¤ÆÂ¾¤ÏÈ´¤¼è¤ê¤Þ¤¹¡£ |
![]() | 1Îó¤Î¥Ô¥ó¥Ø¥Ã¥À¡Ê¥á¥¹¡Ë¤ò4¥Ô¥óʬ»È¤¤¤Þ¤¹¡£ |
°ÊÁ°¤Ë¾Ò²ð¤ÎÄ´À°ÊýË¡¤Ë½¾¤¤¤Þ¤¹¡£
Äñ¹³¤ò»ÈÍѤ·¤¿¾ì¹ç¤È¡¢£Ã£Ò£Ä¤ò»ÈÍѤ·¤¿¾ì¹ç¤Ç¡¢VR2¤ÎÄ´À°£Ï£Ë¤Î°ÌÃÖ¤¬ÊѤï¤ê¤Þ¤¹¡£
¤½¤Î¤¿¤á¡¢º¹¤·Âؤ¨¤Î»þ¤ÏËè²óÄ´À°¤¬É¬ÍפǤ¹¡£

ʹ¤Èæ¤Ù¤¿´¶¤¸¡¢³Î¤«¤ËÊѤï¤ê¤Þ¤¹¤¬¡¢¤½¤Îº¹¤Ï¶Ï¤«¤Ç¤¹¡£
µÞ¤ËÂ礤¤²»¡¢¶¯¤¤²»¤¬¤¤¿¤È¤¤Ë¡¢¤·¤Ã¤«¤êÄɽ¾¤¹¤ë´¶¤¸¡©¤Ç¤¹¡£
¼«Ê¬¤Ï·ë²ÌŪ¤Ë¤ÏCRD¤ÎÊý¤¬¹¥¤ß¤À¤Ã¤¿¤Î¤Ç¡¢¤½¤Î¤Þ¤Þ»È¤¤Â³¤±¤Æ¤Þ¤¹¤¬¡¢
¤³¤ì¤Ð¤«¤ê¤Ïʹ¤Èæ¤Ù¤Æ¤ß¤Æ¡¢¹¥¤¤ÊÊý¤òÁª¤Ö¤³¤È¤ò¤ª¤¹¤¹¤á¤·¤Þ¤¹¡£